Здравствуйте, гость ( Вход | Регистрация )

Датчик уровня масла...
Andrey_22
сообщение 11.6.2015, 11:25
Сообщение #1


Вставить ник


******

Группа: Пользователи
Сообщений: 2 507
Регистрация: 3.6.2011
Из: г.Барнаул
Пользователь №: 6 015
Авто:Supra JZA80 2JZ-GTE VVT-i AT 01г.



Подскажите есть ли различия в датчиках уровня масла Аристо JZS161 и Супра JZA80, кроме разных фишек?

Супровского датчика нет, поэтому сравнить не с чем smile.gif
Перейти в начало страницы
 
+Цитировать сообщение
2 страниц V   1 2 >  
Начать новую тему
Ответов (1 - 25)
Sub
сообщение 11.6.2015, 12:47
Сообщение #2


Вставить ник

Single wingless
******

Группа: Главные администраторы
Сообщений: 7 201
Регистрация: 16.2.2006
Из: Москва
Пользователь №: 5
Авто:10/96 JZA80 T67DBB 6MT, 09/00 UZS161 EUR



Они вообще разной формы - поддоны-то разные


--------------------
Новые запчасти в наличии и на заказ. Оригинал, неоригинал, масла, спецжидкости.


10/1996 || TT: Acre, AEM, Aeromotive, A'PEXi, ARP, ATP Turbo, BFGoodrich, Blitz, Brian Crower, Boost Logic, Carbonetic, Cusco, Eibach, GReddy, HKS, Innovate, K & N, Koyorad,
KYB, Michelin, Mickey Thompson, Precision, Recaro, Soara, Sound Performance, SSR, Summit, Synapse, Thermo Tec, Titan, Titek, Toyota, TRD, Trust, Walbro, Yokohama
+ Custom


Спорить с админом - всё равно, что биться с драконом. Вроде и пинка ему уже отвесил, и мечом потыкал, и кажется, что горло пристроился пилить, но тут ему надоело и он выдохнул...
Перейти в начало страницы
 
+Цитировать сообщение
Andrey_22
сообщение 11.6.2015, 15:43
Сообщение #3


Вставить ник


******

Группа: Пользователи
Сообщений: 2 507
Регистрация: 3.6.2011
Из: г.Барнаул
Пользователь №: 6 015
Авто:Supra JZA80 2JZ-GTE VVT-i AT 01г.



Получается что показывать он будет не точно?
Перейти в начало страницы
 
+Цитировать сообщение
beast_drc
сообщение 11.6.2015, 15:49
Сообщение #4


Вставить ник

Cуправод
******

Группа: Модераторы
Сообщений: 6 059
Регистрация: 26.5.2007
Из: Россия Москва ЮАО-ЮВАО
Пользователь №: 1 333
Авто:'99 ('92/'96) JZA80 RZ-S AT LHD



Andrey_22, он туда скорее всего даже не встанет ))


--------------------
"Проще продать атмо старую Супру и купить турбо новую Супру" - Да, проще. Интереснее? - Однозначно НЕТ
SZ AT > RZ-S AT > RZ-S AT LHD
Перейти в начало страницы
 
+Цитировать сообщение
Andrey_22
сообщение 11.6.2015, 17:42
Сообщение #5


Вставить ник


******

Группа: Пользователи
Сообщений: 2 507
Регистрация: 3.6.2011
Из: г.Барнаул
Пользователь №: 6 015
Авто:Supra JZA80 2JZ-GTE VVT-i AT 01г.



beast_drc, встал он туда как родной, я его вместо заглушки поставил.
Перейти в начало страницы
 
+Цитировать сообщение
Sub
сообщение 11.6.2015, 18:33
Сообщение #6


Вставить ник

Single wingless
******

Группа: Главные администраторы
Сообщений: 7 201
Регистрация: 16.2.2006
Из: Москва
Пользователь №: 5
Авто:10/96 JZA80 T67DBB 6MT, 09/00 UZS161 EUR



Поддон снят? Интересно, как изнутри выглядит.


--------------------
Новые запчасти в наличии и на заказ. Оригинал, неоригинал, масла, спецжидкости.


10/1996 || TT: Acre, AEM, Aeromotive, A'PEXi, ARP, ATP Turbo, BFGoodrich, Blitz, Brian Crower, Boost Logic, Carbonetic, Cusco, Eibach, GReddy, HKS, Innovate, K & N, Koyorad,
KYB, Michelin, Mickey Thompson, Precision, Recaro, Soara, Sound Performance, SSR, Summit, Synapse, Thermo Tec, Titan, Titek, Toyota, TRD, Trust, Walbro, Yokohama
+ Custom


Спорить с админом - всё равно, что биться с драконом. Вроде и пинка ему уже отвесил, и мечом потыкал, и кажется, что горло пристроился пилить, но тут ему надоело и он выдохнул...
Перейти в начало страницы
 
+Цитировать сообщение
Andrey_22
сообщение 11.6.2015, 18:41
Сообщение #7


Вставить ник


******

Группа: Пользователи
Сообщений: 2 507
Регистрация: 3.6.2011
Из: г.Барнаул
Пользователь №: 6 015
Авто:Supra JZA80 2JZ-GTE VVT-i AT 01г.



Sub, авто на ходу, посмотреть как внутри нет возможности.
Перейти в начало страницы
 
+Цитировать сообщение
KirillNsk
сообщение 11.6.2015, 20:46
Сообщение #8


Вставить ник


*

Группа: Пользователи
Сообщений: 12
Регистрация: 7.6.2015
Из: Nsk
Пользователь №: 9 883
Авто:Supra



Если сравнить супровский и с артисты 147 с мотором 2JZ-GTE non VVT-i, то форма изгиба и глубина посадки - все одинаково. Встает как родной.

Следовательно подозреваю отличие только в фишке

Сообщение отредактировал KirillNsk - 11.6.2015, 20:44
Перейти в начало страницы
 
+Цитировать сообщение
Andrey_22
сообщение 12.6.2015, 7:15
Сообщение #9


Вставить ник


******

Группа: Пользователи
Сообщений: 2 507
Регистрация: 3.6.2011
Из: г.Барнаул
Пользователь №: 6 015
Авто:Supra JZA80 2JZ-GTE VVT-i AT 01г.



Если со 147 Аристы датчик по форме точно такой же как с Супры, тогда и со 161 подойдет так как номер по каталогу у них один и тот же (89491-30010).
Получается нужно найти фишку с Аристовской косы и перепиновать ее.

KirillNsk, спасибо!
Перейти в начало страницы
 
+Цитировать сообщение
AquaGen
сообщение 12.6.2015, 12:06
Сообщение #10


Вставить ник


*****

Группа: Неактивированные
Сообщений: 1 124
Регистрация: 15.12.2012
Из: Сургут
Пользователь №: 7 668
Авто:Supra JZA80 MT 2JZ-GTE VVT-i, R154



У него изгиб и форма разная, но встает как родной - уровень и высота одинаковая относительно двух датчиков если сравнить. Так что задевать ничего не будет, смело можно ставить. Только разная фишка - с учетом супровской косы и Аристовской можно легко перепиновать разъем под который надо.

Сам поставил от Аристы, так как мой супровский был немного отломан кусочек геркона... - ставь смело и не парься, новый такой датчик стоит конской цены.

Сообщение отредактировал AquaGen - 12.6.2015, 12:48


--------------------
Перейти в начало страницы
 
+Цитировать сообщение
Andrey_22
сообщение 16.6.2015, 7:01
Сообщение #11


Вставить ник


******

Группа: Пользователи
Сообщений: 2 507
Регистрация: 3.6.2011
Из: г.Барнаул
Пользователь №: 6 015
Авто:Supra JZA80 2JZ-GTE VVT-i AT 01г.



AquaGen, спасибо!
Попробую найти супровский б/у датчик, если не найду тогда придется искать фишку с Аристы.

Сообщение отредактировал Andrey_22 - 16.6.2015, 7:02
Перейти в начало страницы
 
+Цитировать сообщение
beast_drc
сообщение 16.6.2015, 8:41
Сообщение #12


Вставить ник

Cуправод
******

Группа: Модераторы
Сообщений: 6 059
Регистрация: 26.5.2007
Из: Россия Москва ЮАО-ЮВАО
Пользователь №: 1 333
Авто:'99 ('92/'96) JZA80 RZ-S AT LHD



Andrey_22, а чего ее искать - бери за заказывай )


--------------------
"Проще продать атмо старую Супру и купить турбо новую Супру" - Да, проще. Интереснее? - Однозначно НЕТ
SZ AT > RZ-S AT > RZ-S AT LHD
Перейти в начало страницы
 
+Цитировать сообщение
Andrey_22
сообщение 28.8.2015, 9:21
Сообщение #13


Вставить ник


******

Группа: Пользователи
Сообщений: 2 507
Регистрация: 3.6.2011
Из: г.Барнаул
Пользователь №: 6 015
Авто:Supra JZA80 2JZ-GTE VVT-i AT 01г.



Супровский датчик уровня масла.

Прикрепленное изображение


Прикрепленное изображение


Прикрепленное изображение


Если сравнивать его с Аристовским, то уровень думаю они будут показывать тоже разный, все видно на фото ниже (фото не мое).


Прикрепленное изображение




Перейти в начало страницы
 
+Цитировать сообщение
Sub
сообщение 28.8.2015, 14:17
Сообщение #14


Вставить ник

Single wingless
******

Группа: Главные администраторы
Сообщений: 7 201
Регистрация: 16.2.2006
Из: Москва
Пользователь №: 5
Авто:10/96 JZA80 T67DBB 6MT, 09/00 UZS161 EUR



ЧТД


--------------------
Новые запчасти в наличии и на заказ. Оригинал, неоригинал, масла, спецжидкости.


10/1996 || TT: Acre, AEM, Aeromotive, A'PEXi, ARP, ATP Turbo, BFGoodrich, Blitz, Brian Crower, Boost Logic, Carbonetic, Cusco, Eibach, GReddy, HKS, Innovate, K & N, Koyorad,
KYB, Michelin, Mickey Thompson, Precision, Recaro, Soara, Sound Performance, SSR, Summit, Synapse, Thermo Tec, Titan, Titek, Toyota, TRD, Trust, Walbro, Yokohama
+ Custom


Спорить с админом - всё равно, что биться с драконом. Вроде и пинка ему уже отвесил, и мечом потыкал, и кажется, что горло пристроился пилить, но тут ему надоело и он выдохнул...
Перейти в начало страницы
 
+Цитировать сообщение
Andrey_22
сообщение 28.8.2015, 16:56
Сообщение #15


Вставить ник


******

Группа: Пользователи
Сообщений: 2 507
Регистрация: 3.6.2011
Из: г.Барнаул
Пользователь №: 6 015
Авто:Supra JZA80 2JZ-GTE VVT-i AT 01г.



Sub, Женя что это значит?
Перейти в начало страницы
 
+Цитировать сообщение
Lovka4
сообщение 28.8.2015, 18:07
Сообщение #16


Вставить ник




Группа: Новые пользователи
Сообщений: 1
Регистрация: 22.6.2015
Из: Екб
Пользователь №: 9 898
Авто:Audi A5 SB



Возможно это значит Что и Требовалось Доказать )
Перейти в начало страницы
 
+Цитировать сообщение
Sub
сообщение 28.8.2015, 19:42
Сообщение #17


Вставить ник

Single wingless
******

Группа: Главные администраторы
Сообщений: 7 201
Регистрация: 16.2.2006
Из: Москва
Пользователь №: 5
Авто:10/96 JZA80 T67DBB 6MT, 09/00 UZS161 EUR



Точно smile.gif


--------------------
Новые запчасти в наличии и на заказ. Оригинал, неоригинал, масла, спецжидкости.


10/1996 || TT: Acre, AEM, Aeromotive, A'PEXi, ARP, ATP Turbo, BFGoodrich, Blitz, Brian Crower, Boost Logic, Carbonetic, Cusco, Eibach, GReddy, HKS, Innovate, K & N, Koyorad,
KYB, Michelin, Mickey Thompson, Precision, Recaro, Soara, Sound Performance, SSR, Summit, Synapse, Thermo Tec, Titan, Titek, Toyota, TRD, Trust, Walbro, Yokohama
+ Custom


Спорить с админом - всё равно, что биться с драконом. Вроде и пинка ему уже отвесил, и мечом потыкал, и кажется, что горло пристроился пилить, но тут ему надоело и он выдохнул...
Перейти в начало страницы
 
+Цитировать сообщение
Andrey_22
сообщение 29.7.2016, 7:16
Сообщение #18


Вставить ник


******

Группа: Пользователи
Сообщений: 2 507
Регистрация: 3.6.2011
Из: г.Барнаул
Пользователь №: 6 015
Авто:Supra JZA80 2JZ-GTE VVT-i AT 01г.



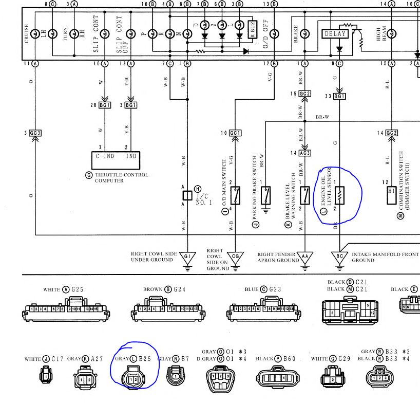
Подскажите пожалуйста алгоритм работы данного датчика. Должна ли индикатор низкого уровня масла загораться при включении зажигания или только если уровень масла упадет?
Перейти в начало страницы
 
+Цитировать сообщение
DENYKOR
сообщение 29.7.2016, 11:12
Сообщение #19


Вставить ник


****

Группа: Активные пользователи
Сообщений: 835
Регистрация: 14.5.2010
Из: Хабаровск->Белгород
Пользователь №: 4 670
Авто:Toyota Supra 1995, овощим пока :)



Может быть я неправильно вопрос понял:
При включении зажигания, горят все ошибки, в т.ч. и уровень масла.
При старте двигателя всё что без ошибок гаснет.

Сообщение отредактировал DENYKOR - 29.7.2016, 11:28


--------------------
Перейти в начало страницы
 
+Цитировать сообщение
Andrey_22
сообщение 29.7.2016, 11:53
Сообщение #20


Вставить ник


******

Группа: Пользователи
Сообщений: 2 507
Регистрация: 3.6.2011
Из: г.Барнаул
Пользователь №: 6 015
Авто:Supra JZA80 2JZ-GTE VVT-i AT 01г.



DENYKOR, да именно это и интересует. Поставил датчик, а лампочка при включенном зажигании не загорается, значит где то проблема.
Перейти в начало страницы
 
+Цитировать сообщение
Sub
сообщение 29.7.2016, 13:08
Сообщение #21


Вставить ник

Single wingless
******

Группа: Главные администраторы
Сообщений: 7 201
Регистрация: 16.2.2006
Из: Москва
Пользователь №: 5
Авто:10/96 JZA80 T67DBB 6MT, 09/00 UZS161 EUR



Andrey_22, на твоей версии не было этого датчика, соответственно может не быть и провода от оранжевой фишки до приборки. Надо разбирать и проверять.


--------------------
Новые запчасти в наличии и на заказ. Оригинал, неоригинал, масла, спецжидкости.


10/1996 || TT: Acre, AEM, Aeromotive, A'PEXi, ARP, ATP Turbo, BFGoodrich, Blitz, Brian Crower, Boost Logic, Carbonetic, Cusco, Eibach, GReddy, HKS, Innovate, K & N, Koyorad,
KYB, Michelin, Mickey Thompson, Precision, Recaro, Soara, Sound Performance, SSR, Summit, Synapse, Thermo Tec, Titan, Titek, Toyota, TRD, Trust, Walbro, Yokohama
+ Custom


Спорить с админом - всё равно, что биться с драконом. Вроде и пинка ему уже отвесил, и мечом потыкал, и кажется, что горло пристроился пилить, но тут ему надоело и он выдохнул...
Перейти в начало страницы
 
+Цитировать сообщение
Andrey_22
сообщение 29.7.2016, 13:16
Сообщение #22


Вставить ник


******

Группа: Пользователи
Сообщений: 2 507
Регистрация: 3.6.2011
Из: г.Барнаул
Пользователь №: 6 015
Авто:Supra JZA80 2JZ-GTE VVT-i AT 01г.



Sub, Женя а что за оранжевая фишка?
Перейти в начало страницы
 
+Цитировать сообщение
ipmshik
сообщение 29.7.2016, 14:10
Сообщение #23


Вставить ник


*

Группа: Пользователи
Сообщений: 57
Регистрация: 27.10.2011
Из: Москва
Пользователь №: 6 455
Авто:GA70 + 1JZ-GTE TT + A341E



Прикрепленное изображение

Вам книгу перевели с японского со ВСЕМИ схемами но ни кто почему-то не читает (
Англицкую мову зразумиете? А переводчиками пользоваться умеете?
Перейти в начало страницы
 
+Цитировать сообщение
Sub
сообщение 29.7.2016, 18:07
Сообщение #24


Вставить ник

Single wingless
******

Группа: Главные администраторы
Сообщений: 7 201
Регистрация: 16.2.2006
Из: Москва
Пользователь №: 5
Авто:10/96 JZA80 T67DBB 6MT, 09/00 UZS161 EUR



Оранжевая (по американским мануалам) - II1. По японским, насколько помню, BG1. Большая фишка, в которую втыкается ответная из косы. На ПР слева, в ногах пассажира.


--------------------
Новые запчасти в наличии и на заказ. Оригинал, неоригинал, масла, спецжидкости.


10/1996 || TT: Acre, AEM, Aeromotive, A'PEXi, ARP, ATP Turbo, BFGoodrich, Blitz, Brian Crower, Boost Logic, Carbonetic, Cusco, Eibach, GReddy, HKS, Innovate, K & N, Koyorad,
KYB, Michelin, Mickey Thompson, Precision, Recaro, Soara, Sound Performance, SSR, Summit, Synapse, Thermo Tec, Titan, Titek, Toyota, TRD, Trust, Walbro, Yokohama
+ Custom


Спорить с админом - всё равно, что биться с драконом. Вроде и пинка ему уже отвесил, и мечом потыкал, и кажется, что горло пристроился пилить, но тут ему надоело и он выдохнул...
Перейти в начало страницы
 
+Цитировать сообщение
Andrey_22
сообщение 30.7.2016, 7:17
Сообщение #25


Вставить ник


******

Группа: Пользователи
Сообщений: 2 507
Регистрация: 3.6.2011
Из: г.Барнаул
Пользователь №: 6 015
Авто:Supra JZA80 2JZ-GTE VVT-i AT 01г.



Sub, спасибо!
Перейти в начало страницы
 
+Цитировать сообщение
thedemon
сообщение 1.8.2016, 16:19
Сообщение #26


Вставить ник


*****

Группа: Активные пользователи
Сообщений: 1 441
Регистрация: 7.6.2010
Из: Химки
Пользователь №: 4 730
Авто:'94 JZA80-SZ+Дроссельная классика+ЛоГГано+мопедко



Мне вот тоже поднадоел датчик этот, то горит, то гаснет, причём как то у Друла вставляли туда другой для эксперимента - не помогло...


--------------------
Перейти в начало страницы
 
+Цитировать сообщение

2 страниц V   1 2 >
Ответить в данную темуНачать новую тему
1 чел. читают эту тему (гостей: 1, скрытых пользователей: 0)
Пользователей: 0

 



RSS Текстовая версия Сейчас: 26.11.2025, 5:37